咨询热线:
010-83010369北京市发展和改革委员会 关于公示第五批能源领域首台(套)重大技术装备推荐名单的通知
各有关单位:
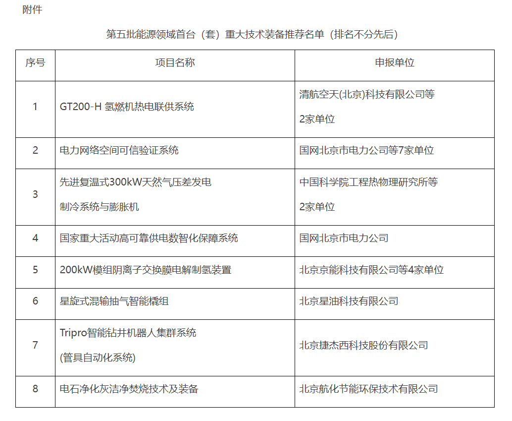
为持续推进能源领域首台(套)重大技术装备示范应用,加快能源重大技术装备创新,按照国家能源局《关于组织开展第五批能源领域首台(套)重大技术装备申报工作的通知》的工作安排,根据《关于促进能源领域首台(套)重大技术装备示范应用的通知》(国能发科技〔2018〕49号)和《能源领域首台(套)重大技术装备评定和评价办法》(国能发科技〔2022〕81号)有关要求,我委组织开展了第五批能源领域相关项目的征集和初审工作。根据专家评审情况,形成了拟向国家能源局推荐的第五批能源领域首台(套)重大技术装备的名单,现进行公示,公示期2025年3月28日至4月3日。如对公示名单有相关意见,请提出具体意见,并注明意见提出人的姓名、工作单位、联系方式。请通过传真或电子邮件的方式反馈至北京市发展改革委能源处,传真号为55591122,电子邮件发送至zhanglei@fgw.beijing.gov.cn。
特此通知。
北京市发展和改革委员会
2025年3月27日
